רישום לידה של קטין
שימו לב: תקנה חדשה בנושא אזרחות
הצו החוקי האחרון מיום 28/03/2025 מס' 36, שאושר כחוק עם תיקונים, הציג מגבלות חדשות על רכישת אזרחות איטלקית בהתאם לסעיף 1 לחוק 91/1992. יש לעיין בעיון בסעיפים 1-4 לחוק 91/1992, תוך התייחסות ספציפית לסעיף 3-bis.
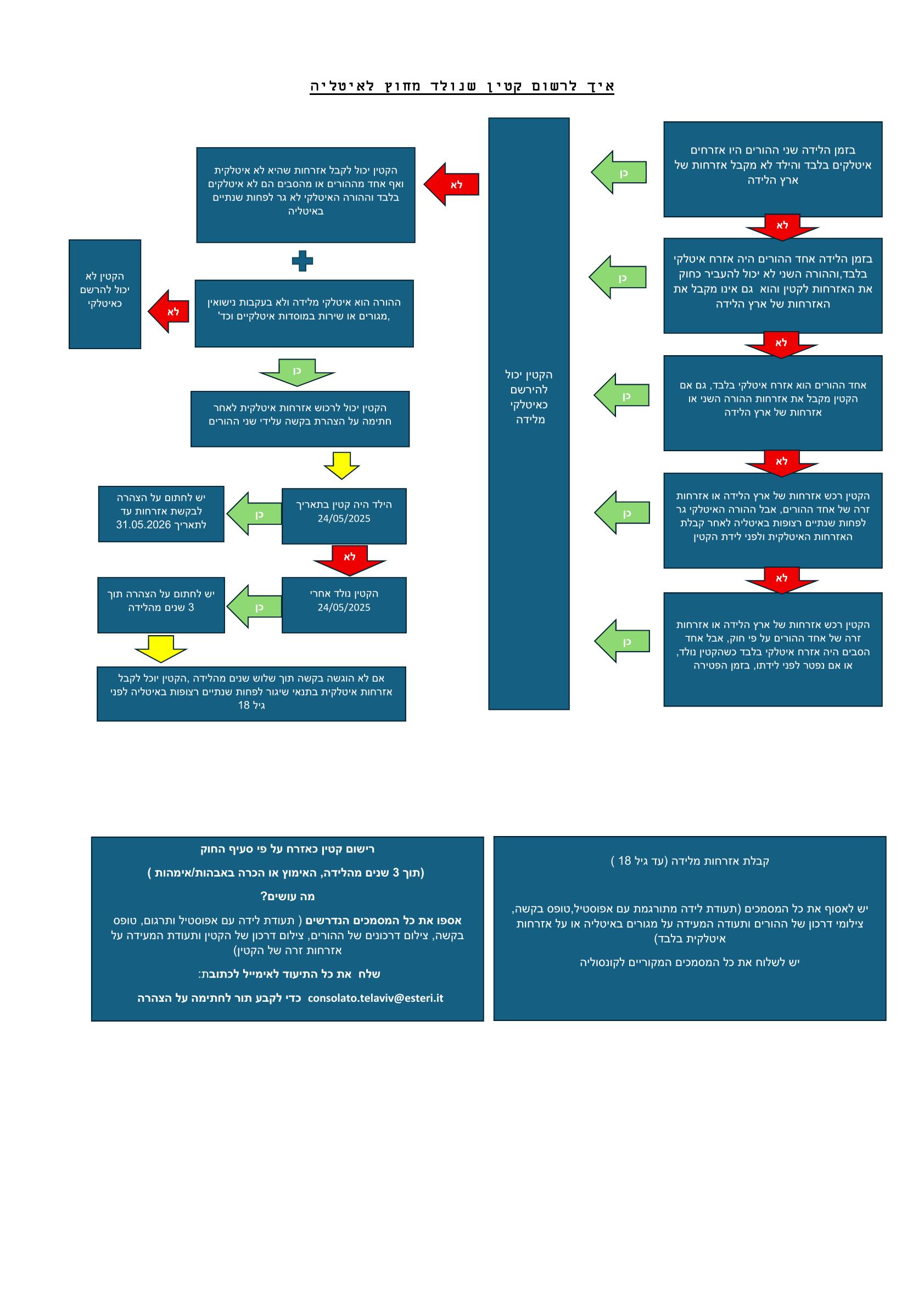
החל מ-28 במרץ 2025, רישום תעודת לידה בהורשה" (iure sanguinis) עבור קטין שנולד מחוץ לאיטליה יכול להתבצע באחד ממקרים הבאים:
- הקטין הוא אזרח איטלקי בלבד מכיוון שהוא בנם של הורים שהם אזרחים איטלקים בלבד ואינו רוכש את אזרחות המדינה שבה נולד (לדוגמה, בנם של אזרחים איטלקים בלבד שנולד בישראל).
- הקטין הוא אזרח איטלקי בלבד מכיוון שהוא בנם של הורה שהוא אזרח איטלקי בלבד והורה זר שאינו מעביר את אזרחותו בהתאם לחוק הלאומי שלו.
- הקטין הוא בנם של הורה שהוא אזרח איטלקי בלבד, או נכדם של סב/סבתא שהיו אזרחים איטלקים בלבד, או שבעת מותם, אם זה התרחש לפני לידת הקטין, היו בעלי אזרחות איטלקית בלבד (נלקח בחשבון יום לידתו של הקטין).
- הקטין הוא בנם של אזרח איטלקי שחי לפחות שנתיים רצופות באיטליה לאחר רכישת האזרחות האיטלקית ולפני לידת בנו/בתו.
המסמכים שיש להציג עבור המקרים שנבחרו לעיל מפורטים בסעיף "שלב 1 – הכנת המסמכים". בהקשר זה, יש לציין כי על המבקש להוכיח באופן חד-משמעי שאחד מהאבות הקדמונים היה אזרח איטלקי בלבד בעת לידת הקטין, וכן להוכיח את מגוריו באיטליה.
במקרה שהקטין אינו נכלל באף אחת מהקטגוריות המפורטות לעיל, ההורה שהוא אזרח איטלקי מלידה יוכל לבקש את רישום תעודת הלידה של בנו/בתו הקטין באמצעות הצהרה מיוחדת שתאפשר רכישת אזרחות מכוח הטבת חוק (beneficio di legge) לפי סעיף 4, פסקה 1-bis
אם אתה אזרח איטלקי מלידה (כלומר אזרח איטלקי בעקבות הורשה של הורה או סב איטלקי )וברצונך לרשום את בנך/בתך הקטין במקרים המפורטים בסעיפים א' – ד', אנו מזמינים אותך לפעול לפי ההנחיות הבאות:
שלב 1 – הכנת המסמכים
אסוף את המסמכים הבאים על פי כל מקרה לגופו:
מקרה 1 – הקטין הוא אזרח איטלקי בלבד מכיוון שהוא בנם של הורים שהם אזרחים איטלקים בלבד ואינו רוכש את אזרחות המדינה שבה נולד
- טופס בקשה מלא וחתום כדין על ידי שני ההורים;
- תעודת לידה ישראלית מקורית "אישור לידה בישראל – העתק הודעת לידת חי" (Affirmation of Birth in Israel – Replication of Notice of Live Birth) (לא יתקבלו צילומים) בצירוף "אפוסטיל" (למידע נוסף על אופן קבלת אפוסטיל, לחץ כאן)
- תרגום לאיטלקית של תעודת הלידה;
- צילום דרכונים או תעודות זהות של שני ההורים;
- הוכחה לנוכחות חוקית בישראל (ויזה);
- אם לא קיימת בתיקי הקונסוליה, יש להציג מסמכים המוכיחים את הבעלות הבלעדית על האזרחות האיטלקית (אישור על אי-אזרחות ישראלית).
מקרה 2 – הקטין הוא אזרח איטלקי בלבד מכיוון שהוא בנם של הורה שהוא אזרח איטלקי בלבד והורה זר שאינו מעביר את אזרחותו בהתאם לחוק הלאומי שלו
- טופס בקשה מלא וחתום כדין על ידי שני ההורים;
- תעודת לידה ישראלית מקורית "אישור לידה בישראל – העתק הודעת לידת חי" (Affirmation of Birth in Israel – Replication of Notice of Live Birth) לא יתקבלו צילומים) בצירוף "אפוסטיל" . למידע נוסף על אופן קבלת אפוסטיל, לחץ כאן;
- תרגום לאיטלקית של תעודת הלידה;
- צילום דרכונים של שני ההורים;
- הוכחה למגורים חוקיים בישראל (ויזה);
- אם לא קיימת בתיקי הקונסוליה, יש להציג מסמכים המוכיחים את הבעלות הבלעדית על האזרחות האיטלקית של ההורה שהוא אזרח איטלקי בלבד (אישור על אי-אזרחות ישראלית);
- אם לא קיימת בתיקי הקונסוליה, יש להציג אישור מהרשויות במדינת המוצא של ההורה הזר, המעיד על אי-העברת מעמדו האזרחי לבנו/בתו.
תרגום מאיטלקית לעברית
מקרה 3 – הקטין הוא בנם של הורה שהוא אזרח איטלקי בלבד או נכדם של סב/סבתא שהיו אזרחים איטלקים בלבד, או שבעת מותם, אם זה התרחש לפני לידת הקטין, היו בעלי אזרחות איטלקית בלבד.
- טופס בקשה מלא וחתום כדין על ידי שני ההורים.
- תעודת לידה ישראלית מקורית (לא יתקבלו צילומים) בצירוף "אפוסטיל" (למידע נוסף על אופן קבלת אפוסטיל, לחץ כאן). יש לוודא שתעודת הלידה כוללת את שם המשפחה של האם לפני נישואיה, בלעדיו הרישום לא יוכל להתבצע.
- תרגום לאיטלקית של תעודת הלידה.
- צילום דרכונים של שני ההורים.
- הוכחת מגורים בישראל (ויזה/תעודת זהות).
- תעודה המעידה על אזרחות איטלקית ומגורים עדכניים המונפקת עלידי העירייה באיטליה
- אם לא קיימת בתיקי הקונסוליה, יש להציג אישור על אי-אזרחות ישראלית/אזרחות ישראלית עבור ההורה האיטלקי.
- אם לא קיימת בתיקי הקונסוליה, יש להציג אישור מהרשויות במדינת המוצא של ההורה הזר, המעיד על אי-העברת מעמדו האזרחי לבנו/בתו, ו/או מסמכים שהונפקו על ידי מדינות אחרות במקרה של תקופות מגורים במדינות אלה.
- הוכחה לבעלות על האזרחות האיטלקית של הסב/סבתא, אישור על אי-אזרחות ישראלית, וכן כל מסמך אחר שהקונסוליה תמצא לנכון כדי לקבוע את מעמדו האזרחי של הסב/סבתא או של ההורה המקורי, כגון תמצית של תעודת לידה איטלקית עם הערות.
מקרה 4 – הקטין הוא בנם של אזרח איטלקי שחי לפחות שנתיים רצופות באיטליה לאחר רכישת האזרחות האיטלקית ולפני** לידת בנו/בתו**
- טופס בקשה מלא וחתום על ידי שני ההורים;
- תעודת לידה ישראלית מקורית (לא יתקבלו צילומים) בצירוף "אפוסטיל" (למידע נוסף על אופן קבלת אפוסטיל, לחץ כאן). יש לוודא שתעודת הלידה כוללת את שם המשפחה של האם לפני נישואיה, בלעדיו הרישום לא יוכל להתבצע;
- תרגום לאיטלקית של תעודת הלידה;
- צילום דרכונים של שני ההורים;
- אישור היסטורי על מגורים Certificato di Residenza Storico שהונפק על ידי עיריית המגורים באיטליה, המעיד על שנתיים של מגורים רצופים לפני לידת הבן/הבת.
שימו לב! –הקונסוליה שומרת לעצמה את הזכות לדרוש מסמכים נוספים כדי לוודא את עמידתכם בדרישות החוק. לאחר מכן, תונפק הצהרה קונסולרית מתאימה.
שלב 2 – שליחת המסמכים
לאחר שהשלמתם את איסוף המסמכים, שלחו אותם בדואר רשום לכתובת:
Ambasciata d’Italia a Tel Aviv – Cancelleria consolare, 25 Hamered Street, 68125 Tel Aviv.
לחלופין, באפשרותכם להביא אותם לקונסוליה ולהניח אותם במהלך שעות קבלת הקהל בתיבת הדואר שבכניסה לשגרירות בקומה 21 בבניין "טרייד טאוור" (Trade Tower Building), ברחוב המרד 25, תל אביב.
שימו לב: התאריך הקובע הוא תאריך קבלת המסמכים ורישומם בקונסוליה. לפיכך, התכתבות בדוא"ל אינה נחשבת שוות ערך למסירת המסמכים המקוריים המתורגמים והמאושרים באפוסטיל.
תרגום המסמכים חייב להיות מדויק ושלם. לאחר קבלת המסמכים, במקרה של טעויות, יהיה עליכם לתקן אותם לפני שניתן יהיה להמשיך בתהליך.
חשוב!
התעודות המקוריות לא יוחזרו, אלא יישארו בתיקינו בארכיון הקונסולרי.
אם אינך נכלל באחד מהמקרים המצוינים לעיל, ייתכן שיהיה אפשרי לבצע את רישום הלידה של בנך/בתך הקטין באמצעות הצהרה מיוחדת. הצהרה זו תאפשר רכישת אזרחות מכוח "הטבת חוק" (beneficio di legge), בהתאם לסעיף 4, פסקה 1-bis.
שימו לב: פונדקאות
"פונדקאות" היא פרקטיקה חוקית לחלוטין בחלק מהמדינות, אך אסורה באיטליה על פי חוק 40 מיום 19 בפברואר 2004 ותיקוניו.
חוק זה תוקן לאחרונה וקובע, בסעיף 12 פסקה 6, כי העונשים הקבועים בחוק במקרה של הפרתו יחולו על מעשים שבוצעו על ידי אזרח איטלקי גם אם בוצעו במדינה זרה.
במקרה שבו הקונסוליה מתבקשת לשלוח לעירייה באיטליה תעודת לידה של ילד שנולד באמצעות הליך זה, היא מחויבת להמשיך בבקשת הרישום לעירייה, תוך דיווח על הנסיבות המיוחדות של הלידה, ובמקביל, היא מחויבת לדווח על חשד לפשע לפרקליטות המחוז המוסמכת.
לפיכך, תשומת לבם של המעורבים מופנית לתוצאות האפשריות הנובעות מהפרת החוק האיטלקי.
