ATTENZIONE: NUOVA NORMATIVA SULLA CITTADINANZA
Il recente D.L. 28/03/2025 n. 36 convertito in legge con modificazioni, ha introdotto nuovi limiti all’acquisto della cittadinanza italiana ex art. 1 della Legge 91/1992. Si rimanda ad una attenta lettura degli articoli 1-4 della Legge 91/1992 con specifico riferimento all’art. 3-bis.
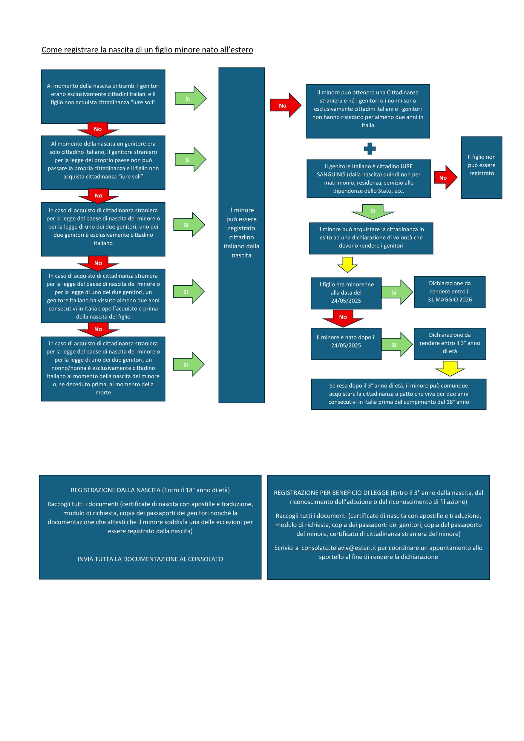
A partire dal 28 marzo 2025, la trascrizione dell’atto di nascita iure sanguinis per il minore nato all’estero può avvenire nei seguenti casi:
- Il minore è esclusivamente cittadino italiano in quanto figlio di genitori esclusivamente italiani e non acquista la cittadinanza del paese in cui è nato (ad es. figlio di cittadini esclusivamente italiani nato in Israele).
- Il minore è esclusivamente cittadino italiano in quanto figlio di un genitore esclusivamente italiano e di un genitore straniero che non trasmette la propria cittadinanza in base alla propria legge nazionale.
- Il minore è figlio di genitore esclusivamente italiano o nipote di nonno/a esclusivamente italiano/a oppure che, al momento della morte, se avvenuta prima della nascita del minore, era in possesso esclusivamente della cittadinanza italiana (si considera il giorno della nascita del minore).
- Il minore è figlio di italiano che ha vissuto almeno due anni continuativi in Italia dopo l’acquisto della cittadinanza italiana e prima della nascita del figlio;
La documentazione da presentare per i casi sopra selezionati è elencata al punto “STEP 1 – Preparazione dei documenti”. Al riguardo si segnala che è il richiedente a dover dimostrare in maniera incontrovertibile che uno degli ascendenti era esclusivamente italiano al momento della nascita del minore così come provare la residenza in Italia.
Nel caso in cui il minore non ricada in nessuna delle categorie sopraelencate, il genitore cittadino italiano per nascita potrà richiedere la trascrizione dell’atto di nascita del figlio minore tramite apposita dichiarazione che permetterà l’acquisto della cittadinanza per beneficio di legge ex art 4 comma 1-bis.
Chi è genitore italiano per nascita?
In base all’art. 3-bis della Legge 91/1992 è cittadino italiano per nascita chi:In deroga agli articoli 1, 2, 3, 14 e 20 della presente legge, all’articolo 5 della legge 21 aprile 1983, n. 123, agli articoli 1, 2, 7, 10, 12 e 19 della legge 13 giugno 1912, n. 555, nonché agli articoli 4, 5, 7, 8 e 9 del codice civile approvato con regio decreto 25 giugno 1865, n. 2358, è considerato non avere mai acquistato la cittadinanza italiana chi è nato all’estero anche prima della data di entrata in vigore del presente articolo ed è in possesso di altra cittadinanza, salvo che ricorra una delle seguenti condizioni:
a) lo stato di cittadino dell’interessato è riconosciuto, nel rispetto della normativa applicabile al 27 marzo 2025, a seguito di domanda, corredata della necessaria documentazione, presentata all’ufficio consolare o al sindaco competenti non oltre le 23:59, ora di Roma, della medesima data;
a-bis) lo stato di cittadino dell’interessato è riconosciuto, nel rispetto della normativa applicabile al 27 marzo 2025, a seguito di domanda, corredata della necessaria documentazione, presentata all’ufficio consolare o al sindaco competenti nel giorno indicato da appuntamento comunicato all’interessato dall’ufficio competente entro le 23:59, ora di Roma, della medesima data del 27 marzo 2025;
b) lo stato di cittadino dell’interessato è accertato giudizialmente, nel rispetto della normativa applicabile al 27 marzo 2025, a seguito di domanda giudiziale presentata non oltre le 23:59, ora di Roma, della medesima data;
c) un ascendente di primo o di secondo grado possiede, o possedeva al momento della morte, esclusivamente la cittadinanza italiana;
d) un genitore o adottante è stato residente in Italia per almeno due anni continuativi successivamente all’acquisto della cittadinanza italiana e prima della data di nascita o di adozione del figlio.
Se sei cittadino italiano per nascita e vuoi registrare tuo figlio minorenne nei casi previsti dalle lettere a) – d), ti invitiamo a seguire queste istruzioni:
STEP 1 – Preparazione dei documenti
Raccogli i seguenti documenti:
CASO 1 – Il minore è esclusivamente cittadino italiano in quanto figlio di genitori esclusivamente italiani e non acquista la cittadinanza del paese in cui è nato
- Modulo di richiesta debitamente compilato e firmato da entrambi i genitori;
- Atto di nascita israeliano “Affirmation of Birth in Israel – Replication of Notice of Live Birth” in originale (non si accettano fotocopie) completo di “Apostille” (per maggiori informazioni su come ottenere un’Apostille clicca qui);
- Traduzione in italiano dell’atto di nascita;
- Fotocopia dei passaporti o della carta d’identità di entrambi i genitori;
- Prova della presenza legale in Israele (visto);
- Se non agli atti del Consolato, documentazione comprovante il possesso esclusivo della cittadinanza italiana (certificazione di non cittadinanza israeliana, certificato di cittadinanza rilasciato dal Comune italiano).
CASO 2 – Il minore è esclusivamente cittadino italiano in quanto figlio di un genitore esclusivamente italiano e di un genitore straniero che non trasmette la propria cittadinanza in base alla propria legge nazionale
- Modulo di richiesta debitamente compilato e firmato da entrambi i genitori;
- Atto di nascita israeliano “Affirmation of Birth in Israel – Replication of Notice of Live Birth” in originale (non si accettano fotocopie) completo di “Apostille” (per maggiori informazioni su come ottenere un’Apostille clicca qui);
- Traduzione in italiano dell’atto di nascita;
- Copia dei passaporti di entrambi i genitori;
- Prova della presenza legale in Israele (visto);
- Se non agli atti del Consolato, documentazione comprovante il possesso esclusivo della cittadinanza italiana del genitore esclusivamente italiano (certificazione di non cittadinanza israeliana, Certificato di cittadinanza rilasciato dal Comune italiano);
- Se non agli atti del Consolato, attestazione rilasciata dalle Autorità del paese di origine del genitore straniero circa la mancata trasmissione del proprio status civitatis al figlio.
CASO 3 – Il minore è figlio di genitore esclusivamente italiano o nipote di nonno/a esclusivamente italiano/a oppure che, al momento della morte, se avvenuta prima della nascita del minore, era in possesso esclusivamente della cittadinanza italiana
- Modulo di richiesta debitamente compilato e firmato da entrambi i genitori;
- Atto di nascita israeliano in originale (non si accettano fotocopie) e completo di “Apostille” (per maggiori informazioni su come ottenere un’Apostille clicca qui). Assicurati che l’atto di nascita riporti il cognome da nubile della madre, senza il quale la trascrizione non potrà essere effettuata;
- Traduzione in italiano dell’atto di nascita;
- Copia dei passaporti di entrambi i genitori;
- Prova della residenza in Israele (visto/Teudat Zeut);
- Certificato di contestuale residenza e cittadinanza rilasciato dal Comune italiano di iscrizione;
- Se non agli atti del Consolato, certificazione di non cittadinanza israeliana/di cittadinanza israeliana per il genitore italiano;
- Se non agli atti del Consolato, attestazione rilasciata dalle Autorità del paese di origine del genitore straniero circa la mancata trasmissione del proprio status civitatis e/o documentazione rilasciata da paesi terzi in caso di periodi di residenza in altri paesi;
- Prova del possesso della cittadinanza italiana del nonno/a e certificato negativo di cittadinanza israeliana nonché ogni altro documento che il consolato potrà ritenere utile a stabilire lo status civitatis del nonno/a dell’ascendente quale, ad esempio, un estratto dell’atto di nascita italiano con annotazioni.
CASO 4 – Il minore è figlio di italiano che ha vissuto almeno due anni continuativi in Italia dopo l’acquisto della cittadinanza italiana e prima della nascita del figlio
- Modulo di richiesta debitamente compilato e firmato da entrambi i genitori;
- Atto di nascita israeliano in originale (non si accettano fotocopie) e completo di “Apostille” (per maggiori informazioni su come ottenere un’Apostille clicca qui). Assicurati che l’atto di nascita riporti il cognome da nubile della madre, senza il quale la trascrizione non potrà essere effettuata;
- Traduzione in italiano dell’atto di nascita;
- Copia dei passaporti di entrambi i genitori;
- Prova della residenza in Israele (visto/Teudat Zeut);
- Certificato storico di residenza rilasciato dal Comune di residenza in Italia da cui si evincano due anni di residenza continuativi prima della nascita del figlio.
ATTENZIONE – In ogni caso il consolato si riserva il diritto di richiedere documentazione aggiuntiva per l’accertamento del possesso dei requisiti di legge a valle del quale verrà emessa apposita dichiarazione consolare
STEP 2 – Invio dei documenti
Una volta completata la documentazione, inviala per posta a Ambasciata d’Italia a Tel Aviv – Cancelleria consolare, 25 Hamered Street, 68125 Tel Aviv.
In alternativa puoi portarla in Consolato e lasciarla negli orari di apertura al pubblico nella cassetta postale all’ingresso dell’Ambasciata al 21° piano del Trade Tower Building a Hamered Street, 25, Tel Aviv.
Attenzione: fa fede la data di ricezione e protocollazione in Consolato dell’istanza. Qualsiasi scambio di email non è da considerarsi, pertanto, equivalente alla consegna dei documenti originali tradotti e apostillati.
Le traduzioni dei documenti dovranno essere corrette e complete. Una volta ricevuta la documentazione, in caso di errori, sarà necessario provvedere a rettificare la documentazione consegnata prima di poter procedere all’invio.
Attenzione!
I certificati originali non saranno restituiti, ma resteranno agli atti nel nostro archivio consolare.
Se non ti trovi in uno dei casi sopra indicati, potrebbe essere possibile effettuare la trascrizione dell’atto di nascita del figlio minore tramite apposita dichiarazione che permetterà l’acquisto della cittadinanza per beneficio di legge ex art 4 comma 1-bis.
ATTENZIONE: Maternità surrogata
La “maternità surrogata” è una pratica assolutamente legale in alcuni Paesi ma vietata in Italia dalla Legge 40 del 19 febbraio 2004 e ss.mm.ii..
Questa legge è stata recentemente modificata prevedendo, all’art.12 comma 6, che le pene previste in caso di violazione della stessa si applicano alle condotte compiute dal cittadino italiano anche se poste in essere in territorio estero.
Questo Consolato, nel caso in cui venga richiesto di inviare al Comune in Italia l’atto di nascita relativo ad un bambino nato con tale pratica, è tenuto a procedere con la richiesta di trascrizione al Comune, comunicando le particolari condizioni della nascita e, nel contempo, è obbligato a segnalare l’ipotesi di reato alla Procura della Repubblica competente per territorio.
Si richiama pertanto l’attenzione degli interessati sulle possibili conseguenze derivanti dalla violazione dell’ordinamento italiano.
